Integrated Payment Strategy

The usage of mobile devices to access financial services is at an all-time high, and financial institutions are beginning to adopt a mobile-first approach. The lack of strong support for mobile interactions is a significant weakness of the ePayments products, and this needs to be addressed to serve our FI clients as well as grow the transactions.

It is challenging initiative by Fiserv project with 12+ teams involved across the globe. Design needed to evolve in collaboration with BSA. PM and UX teams at Norcross (US) and Auckland (NZ).

Setting Goals and Objectives

Whats is the objective of this project?

The lack of strong support for mobile interactions is a significant weakness of the ePayments products, and this needs to be addressed to serve our FI clients as well as grow the transactions.

What are UX challenges?

-Products related with Financial Transactions needs very robust and accessible design
-Need consistent User Experience across iOS. Android and Mobile Web, with evolving form factors.
-Needed single elegant solution. overcoming complex business logic of three existing products.

What is desired User Experience?

We are working toward deLivering a more straightforward and pro foundly simple payment experience for consumers that requires just a few pieces of information: who they want to pay, how much they want to pay and when they want the money to move.

Which products are involved?

Three e-Payment channels to be integrated:
Bill Pay: An flagship product of Fiserv with 24 M active users. Allows customers to pay the bill onLine, with wide network of billers.
Transfer Now: A product for Account to Account transfer
Popmoney: A product allows transfer via social token (email or mobile). for peer to peer transfer.

UX Process

Research - Concept Testing and User Insights

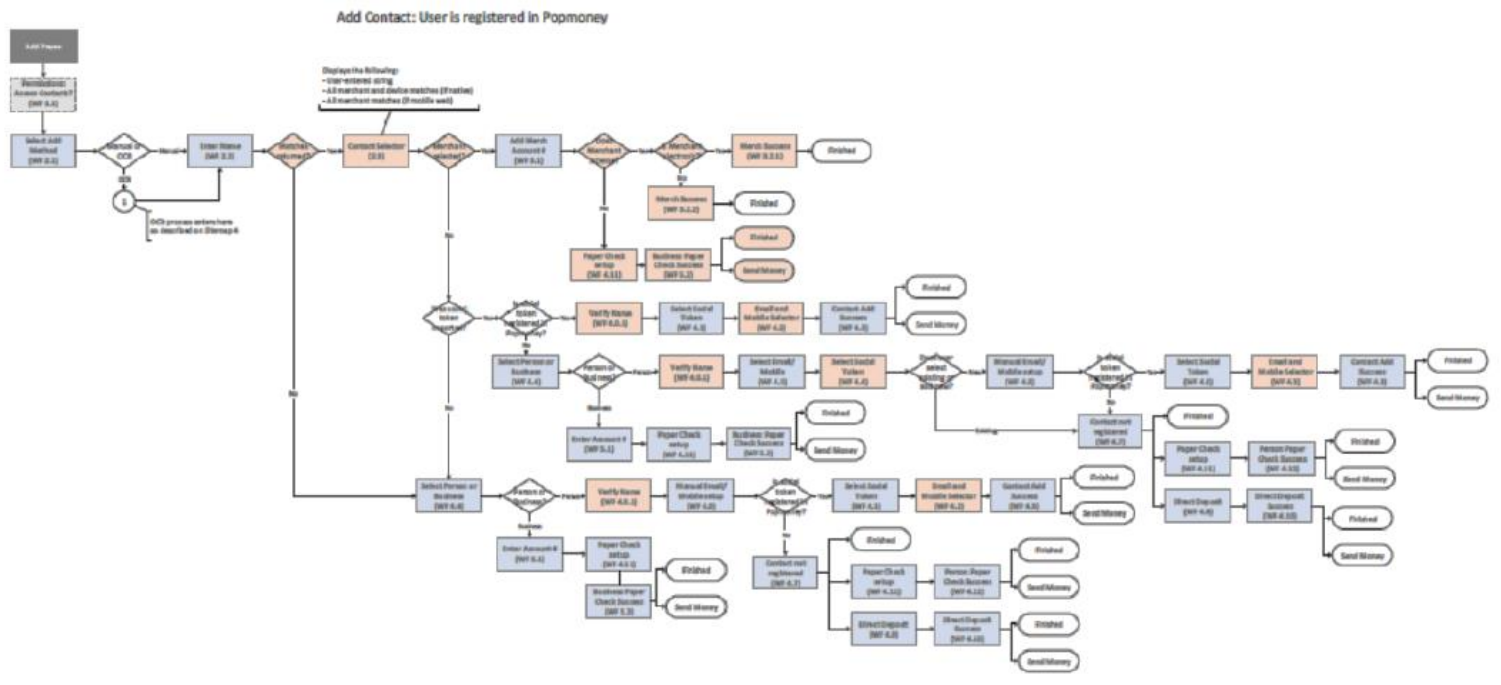
Sitemap and Flow Diagram

Low-Fidelity Wireframe Concept Generation

Detailed Design Specifications

High-Fidelity Mockups

Visual Design : Pattern Explorations

Guidelines - Design System